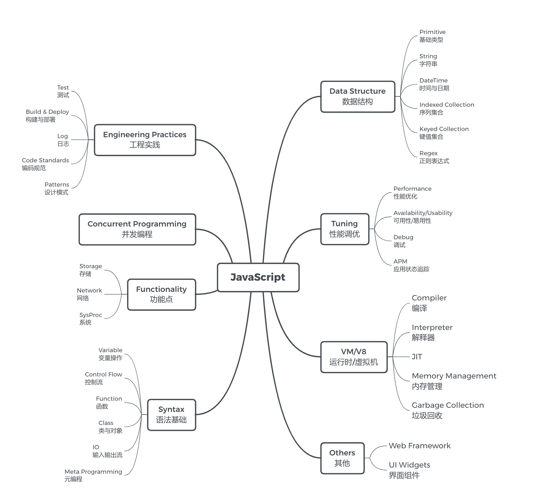
历经二十载风云变幻,JavaScript 也终于成为了一流的语言,在前端开发、服务端开发、嵌入式开发乃至于机器学习与数据挖掘、操作系统开发等各个领域都有不俗的表现。而在这不断的变化之后,也有很多语法或者模式成了明日黄花;本系列文章即是希望为读者总结与呈现出最新的应该掌握的 JavaScript 语法基础与实践基础。
JavaScript 的设计与语法一直为人所诟病,不过正如 Zeit 的 CEO Guillermo Rauch 所言:JavaScript 虽然生于泥沼,但是在这么多年不断地迭代中,它也慢慢被开发者与市场所认可,最终化茧成蝶,被广泛地应用在从客户端到服务端,从应用开发、系统构建到数据分析的各个领域。JavaScript 最薄弱的一点在于其是解释性的无类型的语言,这一点让其在大型项目或者系统开发中充满了很多的性能瓶颈或者不稳定性;譬如在 JavaScript 中某个函数可以接受任意数目、任意类型的参数,而 Java 则会在编译时即检测参数类型是否符合预期。早期的 JavaScript 仅被用于为网页添加简单的用户交互,譬如按钮响应事件或者发送 Ajax 请求;不过随着 Webpack 等现代构建工具的发展,开发者可以更加工程化地进行高效的前端项目开发,并且整个网页的加载性能也大大提高,譬如 PWA 等现代 Web 技术能够使 Web 应用拥有与原生应用相近的用户体验。
我喜爱这门语言,所以我希望能够以绵薄之力让更多的人无痛地使用它,在返回主页后您可以看到更多有关 JavaScript 的代码实践。本篇的所有参考资料声明在 Awesome JavaScript Lists。
您还可以前往 NGTE Books 主页浏览包含知识体系、编程语言、软件工程、模式与架构、Web 与大前端、服务端开发实践与工程架构、分布式基础架构、人工智能与深度学习、产品运营与创业等多类目的书籍列表:



